2021年6月至今,历时4个月的“财富新星计划”征文活动告一段落。此次活动由中南林业科技大学涉外学院经济学院联合今日头条、一苇传媒mcn,面向所有学生发起的征文活动,寻找校园里的财经达人。
此次活动共有50多支队伍参赛,共分为三个赛道:视频赛道、图文赛道、微头条赛道。此次比赛实现了理论与实践相结合,以今日头条为媒介,行业专家指导,为学生展示财经观点提供了很好的途径。本次征文活动共有2137.3万的阅读量,充分吸引了行业专家的注意,影响力较大,成果显著!
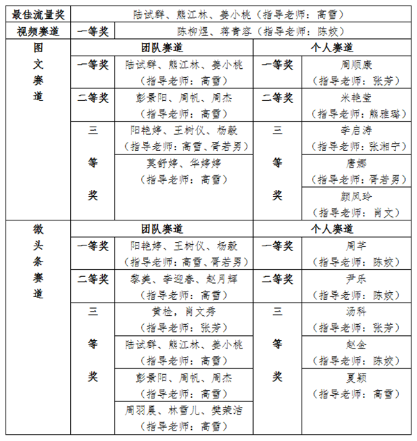
以下是本次活动的获奖名单:

经济学院
2021.10.25