近日,第18届中国计算机设计大赛全国总决赛(济南赛区)于7月27日-31日在泰山学院圆满落幕。我院参赛队伍凭借扎实专业能力、创新设计理念和精彩现场表现,在激烈角逐中脱颖而出。由罗井知老师指导的刘成、王民轩、邱广勇、雷宇欣四位同学斩获全国三等奖,为学院赢得荣誉。

中国计算机设计大赛是我国计算机领域极具影响力的赛事之一,旨在激发大学生的创新精神,提升其计算机应用与设计能力,为全国高校计算机相关专业的师生搭建了一个交流学习、展示成果的重要平台。一直以来,我院高度重视该赛事,积极组织师生参与,力求在赛事中展现我院学子的风采与实力。
为选拔出最优秀的队伍参加省级比赛,我院于前期精心组织了校赛。在校赛中,各参赛队伍踊跃参与,师生积极备赛,不断打磨作品,经过激烈角逐和严格评审,最终选拔出10支队伍代表学院参加省级赛。

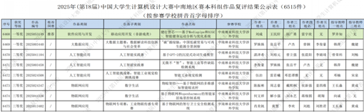
5月26日,中南地区赛成绩公布,我院参赛队伍不负众望,共有8支队伍获奖,其中省级一等奖2项、二等奖1项、三等奖5项。《健行智芯——基于Mediapipe和AIGC智能健身运动分析与优化系统》作品获推全国总决赛。具体获奖如下:


一张张沉甸甸的证书,不仅是对我院学子专业能力的肯定、对参赛师生辛勤付出的回报,也是我院在计算机教育领域不断进步的有力见证,彰显了我院在计算机类和信息类相关专业教学与人才培养方面的成效。
在全国总决赛的赛场上,面对来自全国各地的强手,我院代表队沉着应战,充分发挥自身优势,在作品展示和答辩环节中表现出色,最终成功斩获全国三等奖。


此次获奖是我院长期重视实践能力培养、深化学科建设的成果体现。该成绩不仅激发了学生参与计算机领域创新实践的热情,更为教学改革和人才培养积累了宝贵经验。未来,我院学子将持续发扬创新精神,在更多赛事中勇攀高峰,为学院发展注入新动能。