为落实共青团中央、教育部、全国学联联合下发的《关于推动高校学生会(研究生会)深化改革的若干意见》
并结合《关于巩固高校学生会(研究生会)改革成果的若干措施》文件要求
接受广大师生监督
现将我校 2022—2023 学年学生会改革情况公开如下
一、改革自评表
(一)校级学生会组织改革自评表



(二)二级学生会组织(含二级院系、书院、分校区等学生会、研究生会)改革自评表


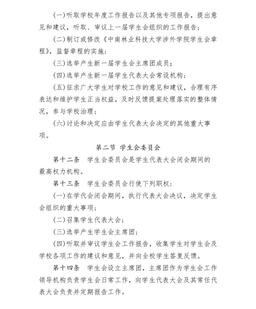
二、《中南林业科技大学涉外学院学生会章程》








三、校级组织工作机构组织架构表


四、校级组织工作人员名单



五、校级组织主席团成员候选人产生办法
中南林业科技大学涉外学院第四届学生会主席团由4名成员组成,主席团候选人5名
主席团候选人要具有代表性,应当由学生代表大会选举产生


六、校级组织主席团成员选举办法


七、校级学生(研究生)代表大会召开情况 (含召开时间、地点、代表数量、主要议程、宣传报道链接、现场照片等)
中南林业科技大学涉外学院第四届学生代表大会
于2022年9月22日在中南林业科技大学涉外学院学术报告厅召开
大会应到116人,实到112人


八、校级学生(研究生)代表大会产生办法



九、校团委指导学生会主要责任人
