大消息,公司法修正案通过!新《公司法》10月26日起施行,修改后的条文统一公布,准备注册公司的老板和财务人员又要重新学习了。
一、国家宣布,新公司法正式执行!
10月26日,《全国人民代表大会常务委员会关于修改<中华人民共和国公司法>的决定》已由中华人民共和国第十三届全国人民代表大会常务委员会第六次会议通过,并于当天正式执行,修正后的公司法有新的变动,会计人、法人务必要学习到位。

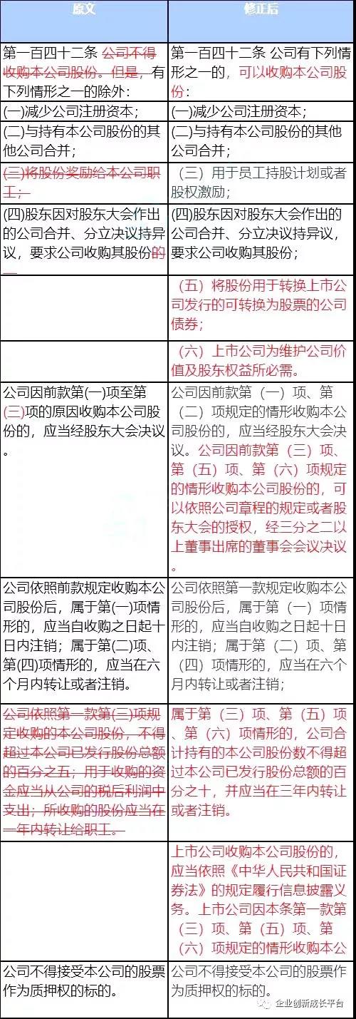
公司法修改是非常重大的事情。此次修法,对公司回购方面有新的改变,修改后的《公司法》明确,六种情形下,公司可收购本公司股份,包括:
(一)减少公司注册资本;
(二)与持有限公司股份的其他公司合并;
(三)将股份用于员工持股计划或者股权激励;
(四)股东因对股东大会作出的公司合并、分立决议持异议,要求公司收购其股份;
(五)将股份用于转换上市公司发行的可转换为股票的公司债券;
(六)上市公司为维护公司价值及股东权益所必需。
现将《公司法》修改条款新旧对照表,推送给朋友们,便于大家学习和理解:

本次对对公司法有关资本制度的规定进行修改完善,赋予公司更多自主权,有利于促进完善公司治理、推动资本市场稳定健康发展。
二、新公司法后,公司注册资金多少合适?
公司法实际上已经修订过几次的,对于大部分的会计人、老板来说,最关心的还是在于注册资金方面的问题,在之前的公司法里面明确过对降低企业注册资本,但是今天同样在公布的条例里面是关于减少企业注册资本。

现在是大众创业时代,很多人都自主创业做起了老板,但是在在刚注册公司时,注册自己多少合适呢?
一:注册资金多少合适,规定的注册资金的是多少?
公司注册资本变化,2013年《公司法》修改之后,全国取消了公司设立的最低限额。
取消有限责任公司最低注册资本3万元、一人有限责任公司最低注册资本10万元、股份有限公司最低注册资本500万元的限制;
公司法对注册资本规定作出了较大改动。
公司法规定,最低只需3万元即可设立有限责任公司,设立股份有限公司也只需500万,可分期缴付,对无形资产不作规定,改为规定货币资产不得低于总资产30%。

司注册资本是公司作为一个经济主体,对外宣称的能承担的责任大小!
首先普及下,为什么大部分的公司都叫“XX有限公司”或“XX有限责任公司”?这里的有限责任,指的就是公司的股东对公司的债务承担有限的责任,而责任的额度就是公司的注册资本。
我们国家于2014年3月1日正式实行注册资金认缴制。
二:提醒各位,注册资本并不是写越多越好
注册资本认缴制实行后,注册公司门槛降低,无需注册资本验资报告。
理论上,除了仍旧实行法定注册资本的行业外(比如银行、保险、证券、融资租赁、建筑施工、典当、外商投资、劳务派遣等十四类行业),注册资本随意设定都是可以的。
但作为创业者,应当有比较严谨的法律意识,还要考虑一个税种,印花税!虽然说印花税准备下调但是注册资本过大,交的印花税也够喝一壶的了!
每年年底,企业要按实收资本和资本公积缴纳万分之二点五的印花税。(11月30日征求意见结束后实施)
例如一家互联网公司的注册资本是100万元,如果企业完成实缴,那么,企业的印花税将是25元。
说个极端的例子
一家名为xxxx的公司注册资本为50,000亿元,(3个腾讯的估值),如完成实缴,印花税将达到25亿元。所以那些想要伪装成亿万富翁的“创业土豪们”要慎重了。
所以,注册资本并不是越大越好,大部分互联网创业者走的是股权融资的路子,最重要的是股权比例,而不是注册资本。
根据自己的实际情况,设定一个合理的注册资本,才是最理智的选择。
3这类企业可以直接注销
都说注册公司容易注销难,前段时间国家正式发文,这类公司可直接办理税务注销登记!
国家税务总局
关于进一步优化办理企业税务注销程序的通知
税总发〔2018〕149号
国家税务总局各省、自治区、直辖市和计划单列市税务局,国家税务总局驻各地特派员办事处:
为深入贯彻落实党中央、国务院关于优化营商环境、深化“放管服”改革要求,进一步优化办理企业税务注销程序,现就有关事项通知如下:
一、实行清税证明免办服务
对向市场监管部门申请简易注销的纳税人,符合下列情形之一的,可免予到税务机关办理清税证明,直接向市场监管部门申请办理注销登记。
(一)未办理过涉税事宜的;
(二)办理过涉税事宜但未领用发票、无欠税(滞纳金)及罚款的。