各教学单位、部门:
为深入贯彻落实党的二十大精神和习近平总书记关于教育的重要论述,进一步深化教育教学改革, 发挥教学成果的引领激励作用,根据国务院《教学成果奖励条例》(中华人民共和国国务院令151号)、教育部和教育厅的相关文件及中南林业科技大学涉外学院教学成果奖评审与奖励办法(暂行)》院发〔2024〕25号文件精神的要求,6月26日,学校组织开展了第一届校级教学成果奖评选工作。
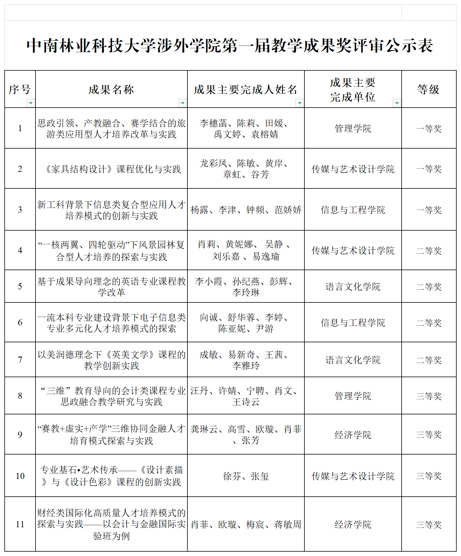
经专家评审、教学指导委员会审定,共评出成果11项,其中拟授一等奖3项,二等奖4项,三等奖4项。现将名单公示如下表:

公示时间为2024年6月28日——2024年7月2日。如有异议,请在公示期内联系学院教务处403室,联系人:彭娟老师,电话:0731——85623347。
附件:关于第一届教学成果奖评审结果的公示
教务处
2024年6月28日